Hi, I'm Ryder. I think, study, and work on how organizations can use tech to share nicely, remember things, make smart decisions, and save time. I'm pursuing a Master of Science in Computer Information Systems from Boston University to that end.
I have ten years' progressive experience in program and operational management, including design, budgeting, logistics, staff management, and donor relations.
When I'm not doing the things to the right of this column, I bake sourdough bread, make jam, ride my Trusty Steed, and feed peanut butter to Cole, my 72-lb greyhound.
View My LinkedIn Profile
CRM For Nonprofit Development Program Management (GitHub)
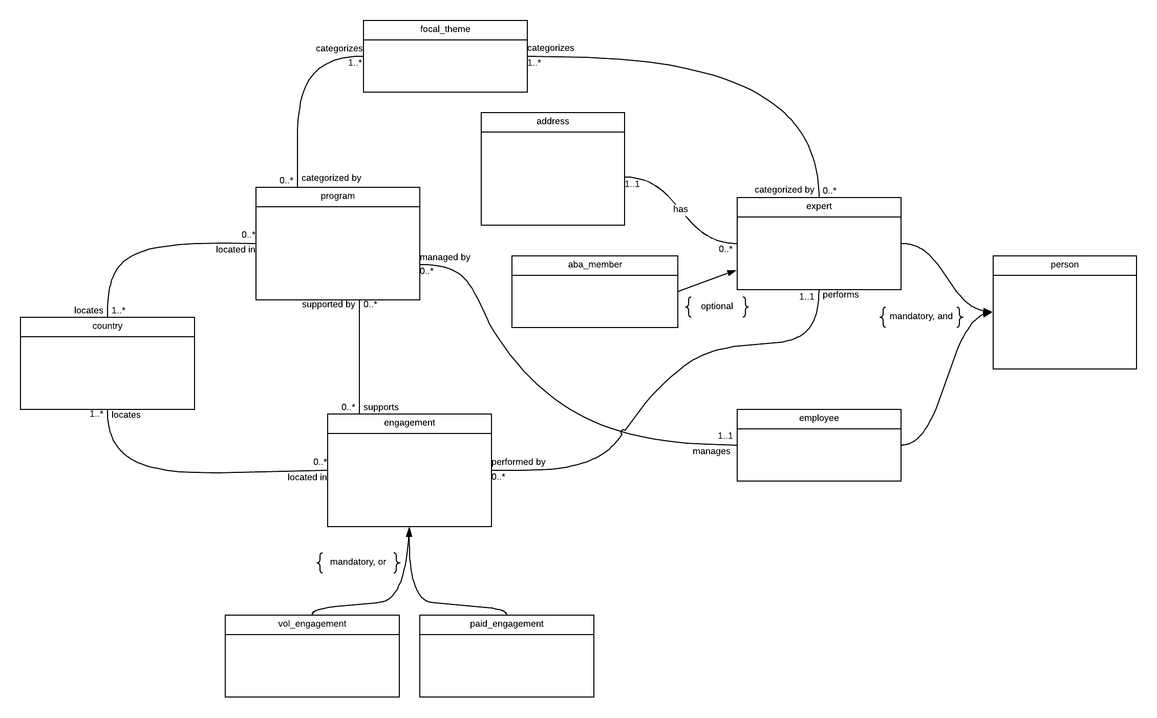
Developed a nonprofit organization program management/CRM database for PostgreSQL including full comprehensive business use case analysis, modeling, schema implementation, stored procedures and triggers, and queries. Under further development to support new functionality and to inform a vendor software CRM implementation project at my employer.

Geospatial Analysis for Bronx High School Recruitment (GitHub)
A geospatial analytical report in R to support recruiting efforts of a high school in the South Bronx, New York City, employing tidyverse, R Spatial, ggplot2, R Markdown, and US and NYC open datasets. A render of one excerpt is hosted on RPubs.

Python Expenses Tracker (GitHub)
Small Python command line program collecting expenses among roommates from a spreadsheet, and provides instructions for repayment. Employs object-oriented programming techniques and the pandas analysis package.

Page template forked from evanca